专业三维动画利器登场
作为全球广受影视、广告与游戏行业青睐的工业级三维创作软件,
从立方体到屋脊的建模跃迁
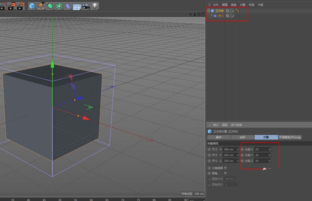
建模之旅始于一个基础立方体:新建对象后,立即提升其X/Y/Z三轴分段数至至少8段,为后续形变提供充足顶点支持;紧接着,在对象管理器中将“锥化”效果器拖拽至该立方体下方并设为子级,这一父子关系是实现可控倾斜变形的关键前提。

精准调控屋顶坡度与形态
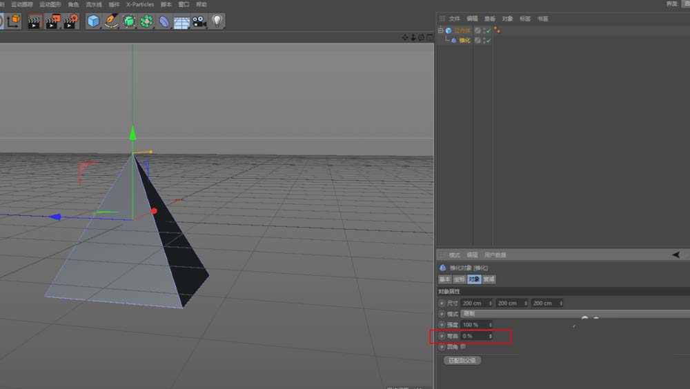
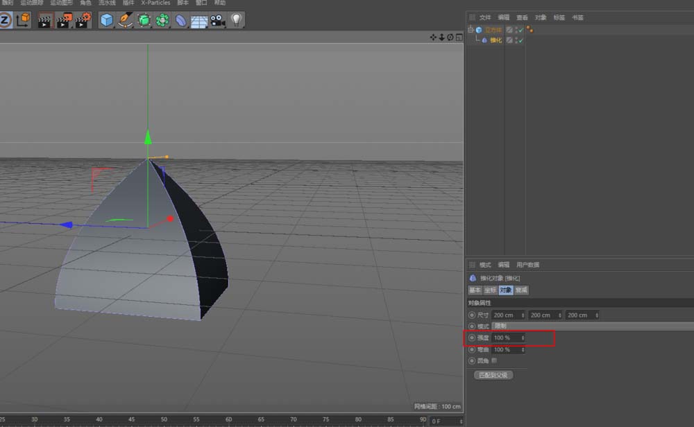
进入锥化效果器属性面板,重点调节两大核心参数:将“强度”值调至正值(如+120%),使顶部面沿Y轴均匀内缩,初步形成尖顶轮廓;再微调“弯曲”数值(建议-15%至-30%区间),赋予屋脊自然弧度,避免机械感过强的直线转折——这一步直接决定屋顶是否具备真实建筑的力学美感与光影层次。


深化细节与材质赋予生命力
为增强建筑真实感,在锥化后的模型上叠加“内部挤压”生成屋檐厚度,并用“挤压”工具拉出通风口或瓦片叠层结构;最后赋予哑光红陶材质球,开启全局光照与环境吸收,让屋顶在虚拟空间中投下柔和阴影、反射天光渐变——至此,一个兼具结构合理性与视觉表现力的简易屋顶便完整诞生。





























